Sobre Nosotros
Principios
Calidad
Mejorar permanentemente las estrategias organizacionales para cumplir con las necesidades y expectativas de los usuarios.
Humanístico
Ofrecer un servicio humanitario y empatico próximo a las necesidades y sufrimiento del ser humano, así como prevenir estas situaciones, garantizando los derechos y las necesidades básicas de los mismos
Inclusión
La diversidad no es un problema, sino una oportunidad para el enriquecimiento de la sociedad, a través de la activa participación en la vida familiar, en la educación, en el trabajo y todas las esferas de la sociedad.
Equidad
Desarrollar objetivos que ayuden a avanzar hacia una sociedad más justa, asegurando la atención integral a la población objeto de atención.
Cultura de Paz
Promover valores, actitudes y comportamientos que rechacen los actos de violencia y prevengan los conflictos mediante el dialogo y la negociación entre personas, familias, culturas y naciones
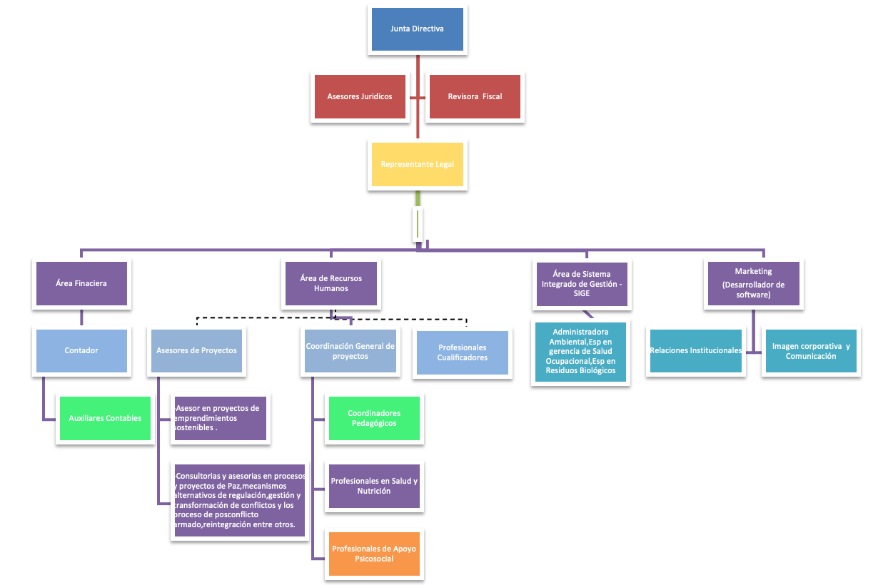
Organigrama

